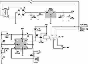
AVT1367 B Regulator temperatury w akwarium
Aukcja w czasie sprawdzania była zakończona.
Cena kup teraz: 27.40 zł
Użytkownik Arli_W
numer aukcji: 2408113017
Miejscowość Lublin
Wyświetleń: 91
Koniec: 09-07-2012, 12:34
